6.8. Job submitting command option (MPI)

To execute MPI program, it is required to specify pjsub option appropriately.
This indicates 1 dimention specification example.

[Job script]

#!/bin/sh
#PJM -L "node=24"               # Specify number of node (1 dimention specification)
#PJM -L "rscgrp=small"
#PJM --mpi "shape=12"           # Static process shape specification
#PJM --mpi "proc=12"            # Maximum number of static processes
#PJM -g groupname               # group name
#PJM -x PJM_LLIO_GFSCACHE=/vol000N # volume names that job uses
#
mpiexec  -n  12 ./a.out         # Execute a.out by parallel process number 24
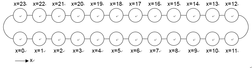
  1. -L “node=24”

    Shape / number of compute node is kept desired with -L node. Since one-dimensional shape (24) is specified, 24 computing nodes are secured in one dimension.

../_images/pjsubOptions%28MPI-related%29_01.png
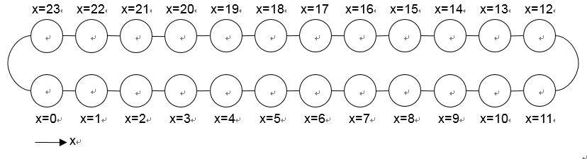
  1. –mpi “shape=12”

    Determine the area to which you want to allocate static processes by --mpi shape. --mpi shape specifies the same dimention (1 dimention / 2 dimentions / 3 dimentions) specified in -L node. If omitted --mpi shape, it will be -L node value.

../_images/pjsubOptions%28MPI-related%29_02.png
  1. –mpi rank-map-bynode/–mpi rank-map-hostfile/–mpi rank-map-bychip

    Assign a rank for the static process. Ranks are assigned in the --mpi shape range.

  2. mpiexec

    Execute MPI program with mpiexec command. Specify the number of static processes with -n option. If omitted -n option, it will be --mpi proc value.

../_images/pjsubOptions%28MPI-related%29_03.png
  1. Dynamic process creation

    When a dynamic process is created by MPI_Comm_spawn, a process is created in an unassigned (dynamic process assignment area).

../_images/pjsubOptions%28MPI-related%29_04.png